一般質問1つ目は、上尾市の事業入札に係る贈収賄事件についてです。
今年10月、上尾市のゴミ処理業務の入札において、業者に情報を漏らし見返りに現金を受け取ったとして、現職の市長と議長が逮捕されるという大変衝撃的な事件が起こりました。その後11月別の入札においても市長が再逮捕されています。
贈賄側で逮捕された事業者(A社)は、一部報道にあるように県内複数市で契約をしており、その一つが戸田市です。
市民の皆さんから「戸田市は大丈夫なのか」という声も届いています。
私が調べたところ、戸田市は過去20年余り、公共施設の管理等の業務をA社に委託していたことがわかったため、現在の戸田市の状況、今回の事件を受けての対応策、過去の契約状況等について伺いました。
議場では細かい一問一答形式でやり取りしましたが、分かりにくいので、まとめた形式で以下お示しします。
―――
■現在の戸田市の状況及び今回の事件を受けての対応策
●入札参加資格名簿
平成29・30年度に入札参加資格名簿に登載されているが、要綱に基づき、入札参加停止措置を行う。
停止期間は、県や関係市の状況を参考に、4カ月から1年半の間で検討中。
●解除権
現在履行中の契約はなく、平成29年度は入札参加・指名実績もないため、契約解除対象となるものはない。
●今後の対策
一般競争入札の適用拡大や予定価格の事前公表等、公共調達の公平性、公平性や透明性の向上を図る。
●ガイドライン策定・公表
一般競争入札が原則であり、随意契約が例外的である。随意契約のガイドラインの公表について、今後検討する。
■過去の契約状況等
●平成6年度以降 介護老人保健施設総合管理業務を随意契約にて業務委託(毎年4000万円以上)
←正式な資料は文書管理規程により5年より前のものは保存していないが、決算報告書等によると平成6年度以降から随意契約にて契約を行っている。
←約20年間の業務委託の中で、トラブルの報告はなし。
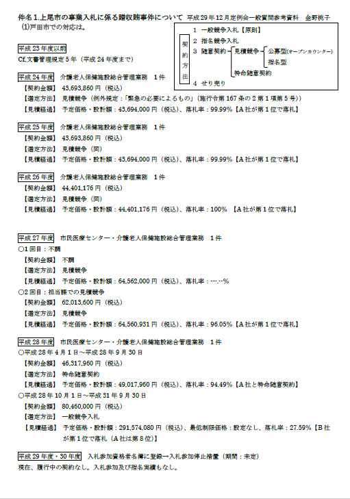
●平成24年度 介護老人保健施設総合管理業務 1件
【契約金額】43,693,860円(税込)
【選定方法】見積競争(例外規定:「緊急の必要によるもの」(施行令第167条の2第1項第5号))
【見積経過】予定価格・設計額:43,694,000円(税込)、落札率:99.99%〈A社が第1位で落札(全7社)〉
●平成25年度 介護老人保健施設総合管理業務 1件
【契約金額】 43,693,860円(税込)
【選定方法】見積競争(同)
【見積経過】予定価格・設計額:43,694,000円(税込)、落札率:99.99%〈A社が第1位で落札(全7社)〉
●平成26年度 介護老人保健施設総合管理業務 1件
【契約金額】 44,401,176円(税込)
【選定方法】見積競争(同)
【見積経過】予定価格・設計額:44,401,176円(税込)、落札率:100% 〈A社が第1位で落札(全7社)〉
←A社から見積もりを取り、それが予定価格となっている。
←本来、行政の契約方法は一般競争入札が原則だが、「緊急の必要によるもの」(施行令第167条の2第1項第5号)により、随意契約にて行ってきた。前年度予算に間に合わないため。
←同号による随意契約は、老健だけではなく、図書館、福祉センター、彩湖自然学習センター等の公共施設の管理も業務委託を行ってきた。それらの落札率の平均(平成27年度)は99.24%。
←制限価格(上尾市ではこれを教えたことが被疑事実にかかっている)は、戸田市においては、工事については基準に基づき設定しているが、業務委託については設定していない。
●平成27年度 市民医療センター・介護老人保健施設総合管理業務 1件
〇1回目:不調
【契約金額】不調(全9社)
【選定方法】見積競争
【見積経過】予定価格・設計額:64,562,000円(税込)、落札率:—.–%
〇2回目:担当課での見積競争
【契約金額】62,013,600円(税込)
【選定方法】見積競争(1回目の上位4社)
【見積経過】予定価格・設計額:64,560,931円(税込)、落札率:96.05%〈A社が第1位で落札(全4社)〉
←不調に終わった理由は、老健だけではなく、市民医療センターも新設され契約内容に含まれたため、これまで通りの見積もりができなかったためと思われる。
←2回目は担当課で再度見積もりをし、その結果A社が落札。
●平成28年度 市民医療センター・介護老人保健施設総合管理業務 1件
〇平成28年4月1日~平成28年9月30日
【契約金額】46,317,960円(税込)
【選定方法】特命随意契約
【見積経過】予定価格・設計額:49,017,960円(税込)、落札率:94.49%〈A社と特命随意契約〉
〇平成28年10月1日~平成31年9月30日
【契約金額】 80,460,000円(税込)
【選定方法】 一般競争入札(全)
【見積経過】 予定価格・設計額:291,574,080円(税込)、最低制限価格:設定なし、落札率:27.59%〈B社が第1位で落札(A社は第8位)(全10社)〉
←特命随意契約にした理由は、平成28年10月から一般競争入札に移行するため、それまでの間は従来通りのA社に委託するため。
←これまで長年随意契約であったが一般競争入札に変更した理由は、埼玉県や政令市の取組みを参考に、入札制度への移行を決定した。
←予定価格は現行業者であるA社から見積もりを取り、決定した。
←それまで落札率99.99%や100%だったものが、27.59%に下がった理由は、1年間から3年間に長期になったこと、老健だけではなく医療センターも含め拡大されたこと等ボリュームスケールのメリットによると考えられる。
[※参考 随意契約期間は、老健(50床)の1年間で約4400万円(落札率99.99~100%)であったのに対し、一般競争入札に移行後は老健(80床)+新設医療センターの3年間で約8000万円(1年間で約2700万円)(落札率27.59%)]
〈まとめ〉
平成6年度、介護老人保健施設を建設する際(開設自体は平成7年度)、それ以降、「緊急の必要がある」(4月1日からの業務委託に向けて予算準備が間に合わない)として、A社に随意契約により毎年4000万円以上の管理業務を委託してきた。
資料が残っている平成24年度以降、落札率が99.99%あるいは100%だったのは、予定価格の設定をA社(1社のみ)から見積もりを取り、それが予定価格となっているため、A社が同額または僅差での落札となった。
その後、平成27年度に老健だけではなく市民医療センターも契約に含まれた際、1回目は見積もり不調に終わり、再度担当課で見積もりをした際、A社が落札。
その後、平成28年度は前半(4/1~9/30)は移行期間としてA社に特命随意契約にて業務委託をした。後半(10/1~H31.9.30)は一般競争入札にて業務委託をした結果、落札率27.59%でB社が落札(A社は第8位)した。
落札率が低くなったのは、1年間から3年間へ長期になったこと、老健だけではなく医療センターも含め拡大されたこと等ボリュームスケールのメリットによると考えられる。
■市長の見解
こんの:市長に今回の上尾市の事件を受けて、お伺いする。
①A社及びその関係者と面識があるか。
②A社及びその関係者からご自身の後援等も含め、何らかの資金提供を受けたことがあるか。
③戸田市に対する働きかけや不正が疑われる事情はあったか。
④上尾市での事件を受けて、戸田市で再調査する意向はあるか。
⑤今回の事件を受けてのご所感は。
市長:
①ない。
②ない。
③ない。
④ない。
⑤上尾市での事件は、上尾市民の信頼を著しく損なう行為だった。戸田市においては執行機関として入札制度の改善を行うとともに、議員も執行機関への監視機能を担うことで、相互に補完し合うことで適正な地方自治の運営が出来ると考える。執行部は適切な行政執行に努めて参るが議員の協力をいただき、二元代表制が適切に実践されることを期待する。
―――
今回は、上尾市での贈収賄事件で逮捕された事業者が長年戸田市でも業務委託を受けていたことを突き止め、その状況や今後の対応を求めたものです。
調べたところ、平成6年度から20年あまり毎年4000万円以上の管理業務を随意契約(落札率ほぼ100%)にてA社に依頼していたことが判明しました。
本来、行政の契約方法は一般競争入札が原則であり、このような契約状況は好ましいものではないと考えますが、行政特有の事情等から当該施設だけではなく多くの公共施設で同様の対応をしていたもののようです。現在では、徐々に一般競争入札に移行されているということで、少し胸をなでおろしました。
今回一般質問により明らかになった入札参加停止措置は、翌日の読売新聞にも掲載されました。
また、随意契約のガイドラインについても公開される方向となりました。
最後に、市長に本件について①面識の有無、②後援会等も含めた資金提供の有無、③働きかけや不正が疑われる事情の有無、④再調査の意向について尋ねましたが、いずれも「ない」という答弁でした。
私も市民の一人として、戸田市ではクリーンな市政運営が行われていることを信じています。
翌日の読売新聞に掲載されました。

最新レポートはコチラ









